| 12. Integración múltiple | 12.6 Cálculo de centros de masa y momentos de inercia |
Ejercicios propuestos para el Capítulo 12.6
En los siguientes ejercicios, se muestra en una gráfica la región \( R \) ocupada por una lámina. Hallar la masa de \( R \) con la función de densidad \( \rho \).
297. \( R \) es la región triangular con vértices \( (0, 0) \), \( (0, 3) \) y \( (6, 0) \); \( \rho(x, y) = xy \).

298. $R$ es la región triangular con vértices $(0,0)$, $(1,1)$ y $(0,5)$; $\rho(x,y)=x+y$.


300. $R$ es la región rectangular con vértices $(0,1)$, $(0,3)$, $(3,3)$ y $(3,1)$; $\rho(x,y)=x^2y$.

301. $R$ es la región trapezoidal determinada por las rectas $y=-\dfrac{1}{4}x+\dfrac{5}{2}$, $y=0$, $y=2$ y $x=0$.

$\rho(x,y)=3xy$.
302. $R$ es la región trapezoidal determinada por las rectas $y=0$, $y=1$, $y=x$ y

y $y=-x+3$; $\rho(x,y)=2x+y$.
303. $R$ es el disco de radio $2$ centrado en $(1,2)$; $\rho(x,y)=x^2+y^2-2x-4y+5$.

304. $R$ es el disco unitario; $\rho(x,y)=3x^4+6x^2y^2+3y^4$.

305. $R$ es la región encerrada por la elipse $x^2+4y^2=1$; $\rho(x,y)=1$.


307. $R$ es la región limitada por $y=x$, $y=-x$, $y=x+2$, $y=-x+2$; $\rho(x,y)=1$.


En los siguientes ejercicios, considere una lámina que ocupa la región \( R \) y que tiene la función de densidad \( \rho \) dada en el grupo de ejercicios anterior. Utilice un sistema de álgebra computacional (CAS) para responder a las siguientes preguntas.
- Hallar los momentos \( M_x \) e \( M_y \) con respecto al eje \( x \) y al eje \( y \), respectivamente.
- Calcular y graficar el centro de masa de la lámina.
- [T] Utilice un CAS para ubicar el centro de masa en la gráfica de \( R \).
309. [T] \( R \) es la región triangular con vértices \( (0, 0) \), \( (0, 3) \) y \( (6, 0) \); \( \rho(x, y) = xy \).
310. [T] \( R \) es la región triangular con vértices \( (0, 0) \), \( (1, 1) \) y \( (0, 5) \); \( \rho(x, y) = x + y \).
311. [T] \( R \) es la región rectangular con vértices \( (0, 0) \), \( (0, 3) \), \( (6, 3) \) y \( (6, 0) \); \( \rho(x, y) = \sqrt{xy} \).
312. [T] \( R \) es la región rectangular con vértices \( (0, 1) \), \( (0, 3) \), \( (3, 3) \) y \( (3, 1) \); \( \rho(x, y) = x^2y \).
313. [T] \( R \) es la región trapezoidal determinada por las rectas \( y = -\frac{1}{4}x + \frac{5}{2} \), \( y = 0 \), \( y = 2 \) y \( x = 0 \); \( \rho(x, y) = 3xy \).
314. [T] \( R \) es la región trapezoidal determinada por las rectas \( y = 0 \), \( y = 1 \), \( y = x \) y \( y = -x + 3 \); \( \rho(x, y) = 2x + y \).
315. [T] \( R \) es el disco de radio 2 centrado en \( (1, 2) \); \( \rho(x, y) = x^2 + y^2 – 2x – 4y + 5 \).
316. [T] \( R \) es el disco unitario; \( \rho(x, y) = 3x^4 + 6x^2y^2 + 3y^4 \).
317. [T] \( R \) es la región encerrada por la elipse \( x^2 + 4y^2 = 1 \); \( \rho(x, y) = 1 \).
318. [T] \( R = \{ (x, y) | 9x^2 + y^2 \leq 1, x \geq 0, y \geq 0 \} \); \( \rho(x, y) = \sqrt{9x^2 + y^2} \).
319. [T] \( R \) es la región acotada por \( y = x \), \( y = -x \), \( y = x + 2 \) y \( y = -x + 2 \); \( \rho(x, y) = 1 \).
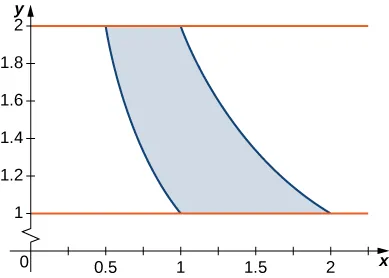
320. [T] \( R \) es la región acotada por \( y = \frac{1}{x} \), \( y = \frac{2}{x} \), \( y = 1 \) y \( y = 2 \); \( \rho(x, y) = 4(x + y) \).
En los siguientes ejercicios, considere una lámina que ocupa la región \( R \) y que tiene la función de densidad \( \rho \) dada en los dos primeros grupos de ejercicios.
- Hallar los momentos de inercia \( I_x \), \( I_y \) e \( I_0 \) con respecto al eje \( x \), al eje \( y \) y al origen, respectivamente.
- Hallar los radios de giro con respecto al eje \( x \), al eje \( y \) y al origen, respectivamente.
321. \( R \) es la región triangular con vértices \( (0, 0) \), \( (0, 3) \) y \( (6, 0) \); \( \rho(x, y) = xy \).
322. \( R \) es la región triangular con vértices \( (0, 0) \), \( (1, 1) \) y \( (0, 5) \); \( \rho(x, y) = x + y \).
323. \( R \) es la región rectangular con vértices \( (0, 0) \), \( (0, 3) \), \( (6, 3) \) y \( (6, 0) \); \( \rho(x, y) = \sqrt{xy} \).
324. \( R \) es la región rectangular con vértices \( (0, 1) \), \( (0, 3) \), \( (3, 3) \) y \( (3, 1) \); \( \rho(x, y) = x^2y \).
325. \( R \) es la región trapezoidal determinada por las rectas \( y = -\frac{1}{4}x + \frac{5}{2} \), \( y = 0 \), \( y = 2 \) y \( x = 0 \); \( \rho(x, y) = 3xy \).
326. \( R \) es la región trapezoidal determinada por las rectas \( y = 0 \), \( y = 1 \), \( y = x \) y \( y = -x + 3 \); \( \rho(x, y) = 2x + y \).
327. \( R \) es el disco de radio 2 centrado en \( (1, 2) \); \( \rho(x, y) = x^2 + y^2 – 2x – 4y + 5 \).
328. \( R \) es el disco unitario; \( \rho(x, y) = 3x^4 + 6x^2y^2 + 3y^4 \).
329. \( R \) es la región encerrada por la elipse \( x^2 + 4y^2 = 1 \); \( \rho(x, y) = 1 \).
330. \( R = \{ (x, y) \mid 9x^2 + y^2 \leq 1, x \geq 0, y \geq 0 \} \); \( \rho(x, y) = \sqrt{9x^2 + y^2} \).
331. \( R \) es la región acotada por \( y = x \), \( y = -x \), \( y = x + 2 \) y \( y = -x + 2 \); \( \rho(x, y) = 1 \).
332. \( R \) es la región acotada por \( y = \frac{1}{x} \), \( y = \frac{2}{x} \), \( y = 1 \) y \( y = 2 \); \( \rho(x, y) = 4(x + y) \).
333. Sea \( Q \) el cubo unitario sólido. Hallar la masa del sólido si su densidad \( \rho \) es igual al cuadrado de la distancia de un punto arbitrario de \( Q \) al plano \( xy \).
334. Sea \( Q \) la hemisferio unitario sólido. Hallar la masa del sólido si su densidad \( \rho \) es igual a la distancia de un punto arbitrario de \( Q \) al origen.
335. El sólido \( Q \) de densidad constante 1 está situado dentro de la esfera \( x^2 + y^2 + z^2 = 16 \) y fuera de la esfera \( x^2 + y^2 + z^2 = 1 \). Demuestre que el centro de masa del sólido no se encuentra dentro del sólido.
336. Hallar la masa del sólido \( Q = \{ (x, y, z) \mid 1 \leq x^2 + z^2 \leq 25, y \leq 1 – x^2 – z^2 \} \) cuya densidad es \( \rho(x, y, z) = k \), donde \( k > 0 \).
337. [T] El sólido \( Q = \{ (x, y, z) \mid x^2 + y^2 \leq 9, 0 \leq z \leq 1, x \geq 0, y \geq 0 \} \) tiene una densidad igual a la distancia al plano \( xy \). Utilice un sistema de álgebra computacional (CAS) para responder a las siguientes preguntas.
- Hallar la masa de \( Q \).
- Hallar los momentos \( M_{xy} \), \( M_{xz} \) y \( M_{yz} \) con respecto al plano \( xy \), al plano \( xz \) y al plano \( yz \), respectivamente.
- Hallar el centro de masa de \( Q \).
- Graficar \( Q \) y ubicar su centro de masa.
338. Considere el sólido \( Q = \{ (x, y, z) \mid 0 \leq x \leq 1, 0 \leq y \leq 2, 0 \leq z \leq 3 \} \) con la función de densidad \( \rho(x, y, z) = x + y + 1 \).
- Hallar la masa de \( Q \).
- Hallar los momentos \( M_{xy} \), \( M_{xz} \) y \( M_{yz} \) con respecto al plano \( xy \), al plano \( xz \) y al plano \( yz \), respectivamente.
- Hallar el centro de masa de \( Q \).
339. [T] El sólido \( Q \) tiene la masa dada por la integral triple \( \int_{-1}^{1} \int_{0}^{\pi/4} \int_{0}^{1} r^2 \, dr \, d\theta \, dz \). Utilice un CAS para responder a las siguientes preguntas.
- Demuestre que el centro de masa de \( Q \) está ubicado en el plano \( xy \).
- Graficar \( Q \) y ubicar su centro de masa.
340. El sólido \( Q \) está limitado por los planos \( x + 4y + z = 8 \), \( x = 0 \), \( y = 0 \) y \( z = 0 \). Su densidad en cualquier punto es igual a la distancia al plano \( xz \). Hallar el momento de inercia \( I_y \) del sólido respecto al plano \( xz \).
341. El sólido \( Q \) está limitado por los planos \( x + y + z = 3 \), \( x = 0 \), \( y = 0 \) y \( z = 0 \). Su densidad es \( \rho(x, y, z) = x + ay \), donde \( a > 0 \). Demuestre que el centro de masa del sólido se ubica en el plano \( z = \frac{3}{5} \) para cualquier valor de \( a \).
342. Sea \( Q \) el sólido situado fuera de la esfera \( x^2 + y^2 + z^2 = z \) e interior al hemisferio superior \( x^2 + y^2 + z^2 = R^2 \), donde \( R > 1 \). Si la densidad del sólido es \( \rho(x, y, z) = \frac{1}{\sqrt{x^2 + y^2 + z^2}} \), hallar \( R \) tal que la masa del sólido sea \( \frac{7\pi}{2} \).
343. La masa de un sólido \( Q \) viene dada por \[ \int_{0}^{2\sqrt{2}} \int_{0}^{\sqrt{8-x^2}} \int_{\sqrt{x^2+y^2}}^{\sqrt{16-x^2-y^2}} (x^2 + y^2 + z^2)^n \, dz \, dy \, dx, \] donde \( n \) es un número entero. Determine \( n \) tal que la masa del sólido sea \( (2 – \sqrt{2}) \pi \).
344. Sea \( Q \) el sólido por encima del cono \( x^2 + y^2 = z^2 \) y por debajo de la esfera \( x^2 + y^2 + z^2 – 4kz = 0 \). Su densidad es una constante \( k > 0 \). Halle \( k \) tal que el centro de masa del sólido se sitúe a 7 unidades del origen.
345. El sólido \( Q = \{ (x, y, z) \mid 0 \leq x^2 + y^2 \leq 16, x \geq 0, y \geq 0, 0 \leq z \leq x \} \) tiene una densidad \( \rho(x, y, z) = k \). Demuestre que el momento \( M_{xy} \) respecto al plano \( xy \) es la mitad del momento \( M_{yz} \) respecto al plano \( yz \).
346. El sólido \( Q \) está limitado por el cilindro \( x^2 + y^2 = a^2 \), el paraboloide \( b^2 – z = x^2 + y^2 \) y el plano \( xy \), donde \( 0 < a < b \). Halle la masa del sólido si su densidad viene dada por \( \rho(x, y, z) = \sqrt{x^2 + y^2} \).
347. Sea \( Q \) un sólido de densidad constante \( k \), donde \( k > 0 \), que se localiza en el primer octante, dentro del cono circular \( x^2 + y^2 = 9(z – 1)^2 \) y por encima del plano \( z = 0 \). Demuestre que el momento \( M_{xy} \) respecto al plano \( xy \) es el mismo que el momento \( M_{yz} \) respecto al plano \( yz \).
348. El sólido \( Q \) tiene la masa dada por la integral triple \[ \int_{0}^{1} \int_{0}^{\pi/2} \int_{0}^{r^2} (r^4 + r) \, dz \, d\theta \, dr. \]
- Halle la densidad del sólido en coordenadas rectangulares.
- Halle el momento \( M_{xy} \) respecto al plano \( xy \).
349. El sólido \( Q \) tiene el momento de inercia \( I_x \) respecto al plano \( yz \) dado por la integral triple \[ \int_{0}^{2} \int_{-\sqrt{4-y^2}}^{\sqrt{4-y^2}} \int_{\frac{1}{2}(x^2+y^2)}^{\sqrt{x^2+y^2}} (y^2 + z^2) (x^2 + y^2) \, dz \, dx \, dy. \]
- Halle la densidad de \( Q \).
- Halle el momento de inercia \( I_z \) respecto al plano \( xy \).
350. El sólido \( Q \) tiene la masa dada por la integral triple \[ \int_{0}^{\pi/4} \int_{0}^{2\sec\theta} \int_{0}^{1} (r^3 \cos\theta \sin\theta + 2r) \, dz \, dr \, d\theta. \]
- Halle la densidad del sólido en coordenadas rectangulares.
- Halle el momento \( M_{xz} \) respecto al plano \( xz \).
351. Sea \( Q \) el sólido limitado por el plano \( xy \), el cilindro \( x^2 + y^2 = a^2 \) y el plano \( z = 1 \), donde \( a > 1 \) es un número real. Halle el momento \( M_{xy} \) del sólido respecto al plano \( xy \) si su densidad dada en coordenadas cilíndricas es \( \rho(r, \theta, z) = \frac{d^2 f}{dr^2}(r) \), donde \( f \) es una función diferenciable con primera y segunda derivadas continuas y diferenciables en \( (0, a) \).
352. Un sólido \( Q \) tiene un volumen dado por \[ \iint\limits_{D} \int_{a}^{b} dz \, dA, \] donde \( D \) es la proyección del sólido sobre el plano \( xy \) y \( a < b \) son números reales, y su densidad no depende de la variable \( z \). Demuestre que su centro de masa se encuentra en el plano \( z = \frac{a+b}{2} \).
353. Considere el sólido encerrado por el cilindro \( x^2 + z^2 = a^2 \) y los planos \( y = b \) y \( y = c \), donde \( a > 0 \) y \( b < c \) son números reales. La densidad de \( Q \) está dada por \( \rho(x, y, z) = f'(y) \), donde \( f \) es una función diferenciable cuya derivada es continua en \( (b, c) \). Demuestre que si \( f(b) = f(c) \), entonces el momento de inercia respecto al plano \( xz \) de \( Q \) es nulo.
354. [T] La densidad promedio de un sólido \( Q \) se define como \( \rho_{ave} = \frac{1}{V(Q)} \iiint\limits_{Q} \rho(x, y, z) \, dV = \frac{m}{V(Q)} \), donde \( V(Q) \) y \( m \) son el volumen y la masa de \( Q \), respectivamente. Si la densidad de la bola unitaria centrada en el origen es \( \rho(x, y, z) = e^{-x^2-y^2-z^2} \), utilice un CAS para hallar su densidad promedio. Redondee su respuesta a tres decimales.
355. Demuestre que los momentos de inercia \( I_x \), \( I_y \) e \( I_z \) respecto al plano \( yz \), al plano \( xz \) y al plano \( xy \), respectivamente, de la bola unitaria centrada en el origen cuya densidad es \( \rho(x, y, z) = e^{-x^2-y^2-z^2} \) son iguales. Redondee su respuesta a dos decimales.
