12. Integración múltiple | Ejercicios propuestos para el Capítulo 12.3 |

Ejercicios propuestos para el Capítulo 12.3

En los siguientes ejercicios, exprese la región $D$ en coordenadas polares.

  1. $D$ es la región del disco de radio 2 centrado en el origen que se encuentra en el primer cuadrante.
  2. $D$ es la región entre los círculos de radio 4 y radio 5 centrados en el origen que se encuentra en el segundo cuadrante.
  3. $D$ es la región acotada por el eje $y$ y $x = \sqrt{1 – y^2}$.
  4. $D$ es la región acotada por el eje $x$ y $y = \sqrt{2 – x^2}$.
  5. $D = \{ (x, y) \mid x^2 + y^2 \le 4x \}$.
  6. $D = \{ (x, y) \mid x^2 + y^2 \le 4y \}$.

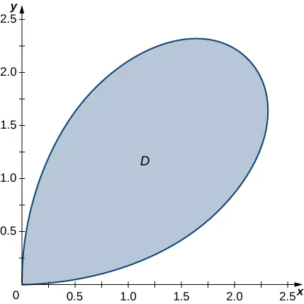
En los siguientes ejercicios se da la gráfica de la región rectangular polar D. Exprese D en coordenadas polares.

128.

129.

130.

131.

132. En la siguiente gráfica, la región $D$ se encuentra por debajo de $y=x$ y está limitada por $x=1$, $x=5$ y

133. En la siguiente gráfica, la región $D$ está limitada por $y=x$ y $y=x^2$.

En los siguientes ejercicios, evalúe la integral doble $\displaystyle \iint_R f(x, y) \, dA$ sobre la región polar rectangular $D$.

  1. $f(x, y) = x^2 + y^2, D = \{ (r, \theta) \mid 3 \le r \le 5, 0 \le \theta \le 2\pi \}$
  2. $f(x, y) = x + y, D = \{ (r, \theta) \mid 3 \le r \le 5, 0 \le \theta \le 2\pi \}$
  3. $f(x, y) = x^2 + xy, D = \{ (r, \theta) \mid 1 \le r \le 2, \pi \le \theta \le 2\pi \}$
  4. $f(x, y) = x^4 + y^4, D = \{ (r, \theta) \mid 1 \le r \le 2, \frac{3\pi}{2} \le \theta \le 2\pi \}$
  5. $f(x, y) = \sqrt[3]{x^2 + y^2}$, donde $D = \{ (r, \theta) \mid 0 \le r \le 1, \frac{\pi}{2} \le \theta \le \pi \}$
  6. $f(x, y) = x^4 + 2x^2y^2 + y^4$, donde $D = \{ (r, \theta) \mid 3 \le r \le 4, \frac{\pi}{3} \le \theta \le \frac{2\pi}{3} \}$
  7. $f(x, y) = \sin(\arctan \frac{y}{x})$, donde $D = \{ (r, \theta) \mid 1 \le r \le 2, \frac{\pi}{6} \le \theta \le \frac{\pi}{3} \}$
  8. $f(x, y) = \arctan(\frac{y}{x})$, donde $D = \{ (r, \theta) \mid 2 \le r \le 3, \frac{\pi}{4} \le \theta \le \frac{\pi}{3} \}$
  9. $\displaystyle \iint_D e^{x^2+y^2} \left[ 1 + 2 \arctan \left( \frac{y}{x} \right) \right] dA, D = \{ (r, \theta) \mid 1 \le r \le 2, \frac{\pi}{6} \le \theta \le \frac{\pi}{3} \}$
  10. $\displaystyle \iint_D (e^{x^2+y^2} + x^4 + 2x^2y^2 + y^4) \arctan \left( \frac{y}{x} \right) dA, D = \{ (r, \theta) \mid 1 \le r \le 2, \frac{\pi}{4} \le \theta \le \frac{\pi}{3} \}$

En los siguientes ejercicios, las integrales han sido convertidas a coordenadas polares. Verifique que las identidades sean verdaderas y elija la forma más fácil de evaluar las integrales, ya sea en coordenadas rectangulares o polares.

  1. \( \displaystyle \int_{1}^{2} \int_{0}^{x} (x^2 + y^2)\, dy\, dx = \int_{0}^{\pi/4} \int_{\sec \theta}^{2 \sec \theta} r^3\, dr\, d\theta \)
  2. \( \displaystyle \int_{2}^{3} \int_{0}^{x} \frac{x}{\sqrt{x^2 + y^2}}\, dy\, dx = \int_{0}^{\pi/4} \int_{2 \sec \theta}^{3 \sec \theta} r\cos\theta\, dr\, d\theta \)
  3. \( \displaystyle \int_{0}^{1} \int_{x^2}^{x} \frac{1}{\sqrt{x^2 + y^2}}\, dy\, dx = \int_{0}^{\pi/4} \int_{0}^{\tan \theta \sec \theta} dr\, d\theta \)
  4. \( \displaystyle \int_{0}^{1} \int_{x^2}^{x} \frac{y}{\sqrt{x^2 + y^2}}\, dy\, dx = \int_{0}^{\pi/4} \int_{0}^{\tan \theta \sec \theta} r\sin\theta\, dr\, d\theta \)

En los siguientes ejercicios, convierta las integrales a coordenadas polares y evalúelas.

148. \( \displaystyle \int_{0}^{3} \int_{0}^{\sqrt{9-y^2}} (x^2 + y^2) \, dx \, dy \)
149. \( \displaystyle \int_{0}^{2} \int_{-\sqrt{4-y^2}}^{\sqrt{4-y^2}} (x^2 + y^2)^2 \, dx \, dy \)
150. \( \displaystyle \int_{0}^{1} \int_{0}^{\sqrt{1-x^2}} (x + y) \, dy \, dx \)
151. \( \displaystyle \int_{0}^{4} \int_{-\sqrt{16-x^2}}^{\sqrt{16-x^2}} \sin(x^2 + y^2) \, dy \, dx \)
152. Evalúe la integral \( \displaystyle \iint_{D} r \, dA \) donde \( D \) es la región acotada por el eje polar y la mitad superior de la cardioide \( r = 1 + \cos \theta \).
153. Halle el área de la región \( D \) acotada por el eje polar y la mitad superior de la cardioide \( r = 1 + \cos \theta \).
154. Evalúe la integral \( \displaystyle \iint_{D} dA \), donde \( D \) es la región acotada por la parte de la rosa de cuatro pétalos \( r = \sin 2\theta \) situada en el primer cuadrante (ver la siguiente figura).
155. Halle el área total de la región encerrada por la rosa de cuatro pétalos \( r = \sin 2\theta \) (ver la figura en el ejercicio anterior).
156. Halle el área de la región \( D \), que es la región acotada por \( y = \sqrt{4 – x^2} \), \( x = \sqrt{3} \), \( x = 2 \), y \( y = 0 \).
157. Halle el área de la región \( D \), que es la región dentro del disco \( x^2 + y^2 \leq 4 \) y a la derecha de la recta \( x = 1 \).
158. Determine el valor promedio de la función \( f(x, y) = x^2 + y^2 \) sobre la región \( D \) acotada por la curva polar \( r = \cos 2\theta \), donde \( -\frac{\pi}{4} \leq \theta \leq \frac{\pi}{4} \) (ver el siguiente gráfico).
159. Determine el valor promedio de la función \( f(x, y) = \sqrt{x^2 + y^2} \) sobre la región \( D \) acotada por la curva polar \( r = 3 \sin 2\theta \), donde \( 0 \leq \theta \leq \frac{\pi}{2} \) (ver el siguiente gráfico).
160. Halle el volumen del sólido situado en el primer octante y acotado por el paraboloide \( z = 1 – 4x^2 – 4y^2 \) y los planos \( x = 0 \), \( y = 0 \), y \( z = 0 \).
161. Halle el volumen del sólido acotado por el paraboloide \( z = 2 – 9x^2 – 9y^2 \) y el plano \( z = 1 \).
162. a. Halle el volumen del sólido \( S_1 \) acotado por el cilindro \( x^2 + y^2 = 1 \) y los planos \( z = 0 \) y \( z = 1 \).
     b. Halle el volumen del sólido \( S_2 \) fuera del cono doble \( z^2 = x^2 + y^2 \), dentro del cilindro \( x^2 + y^2 = 1 \), y por encima del plano \( z = 0 \).
     c. Halle el volumen del sólido dentro del cono \( z^2 = x^2 + y^2 \) y por debajo del plano \( z = 1 \) restando los volúmenes de los sólidos \( S_1 \) y \( S_2 \).
163. a. Halle el volumen del sólido \( S_1 \) dentro de la esfera unitaria \( x^2 + y^2 + z^2 = 1 \) y por encima del plano \( z = 0 \).
     b. Halle el volumen del sólido \( S_2 \) dentro del cono doble \( (z – 1)^2 = x^2 + y^2 \) y por encima del plano \( z = 0 \).
     c. Halle el volumen del sólido fuera del cono doble \( (z – 1)^2 = x^2 + y^2 \) e interior a la esfera \( x^2 + y^2 + z^2 = 1 \).

Para los siguientes dos ejercicios, considere un anillo esférico, que es una esfera con un orificio cilíndrico cortado de modo que el eje del cilindro pasa por el centro de la esfera (véase la siguiente figura).

164. Si la esfera tiene radio 4 y el cilindro tiene radio 2, halle el volumen del anillo esférico.
165. Se perfora un agujero cilíndrico de diámetro 6 cm a través de una esfera de radio 5 cm, de modo que el eje del cilindro pasa por el centro de la esfera. Halle el volumen del anillo esférico resultante.
166. Halle el volumen del sólido que se encuentra debajo del cono doble \( z^2 = 4x^2 + 4y^2 \), dentro del cilindro \( x^2 + y^2 = x \), y por encima del plano \( z = 0 \).
167. Halle el volumen del sólido que se encuentra debajo del paraboloide \( z = x^2 + y^2 \), dentro del cilindro \( x^2 + y^2 = x \), y por encima del plano \( z = 0 \).
168. Halle el volumen del sólido que se encuentra debajo del plano \( x + y + z = 10 \) y por encima del disco \( x^2 + y^2 = 4x \).
169. Halle el volumen del sólido que se encuentra debajo del plano \( 2x + y + 2z = 8 \) y por encima del disco unitario \( x^2 + y^2 = 1 \).
170. Una función radial \( f \) es una función cuyo valor en cada punto depende solo de la distancia entre ese punto y el origen del sistema de coordenadas; es decir, \( f(x, y) = g(r) \), donde \( r = \sqrt{x^2 + y^2} \). Demuestre que si \( f \) es una función radial continua, entonces \( \displaystyle \iint_{D} f(x, y) \, dA = (\theta_2 – \theta_1) [G(R_2) – G(R_1)] \), donde \( G'(r) = rg(r) \) y \( (x, y) \in D = \{(r, \theta) | R_1 \leq r \leq R_2, \theta_1 \leq \theta \leq \theta_2 \} \), con \( 0 \leq R_1 < R_2 \) y \( 0 \leq \theta_1 < \theta_2 \leq 2\pi \).
171. Use la información del ejercicio anterior para calcular la integral \( \displaystyle \iint_{D} (x^2 + y^2)^3 \, dA \), donde \( D \) es el disco unitario.
172. Sea \( f(x, y) = \frac{F'(r)}{r} \) una función radial continua definida en la región anular \( D = \{(r, \theta) | R_1 \leq r \leq R_2, 0 \leq \theta \leq 2\pi \} \), donde \( r = \sqrt{x^2 + y^2} \), \( 0 < R_1 < R_2 \), y \( F \) es una función diferenciable. Demuestre que \( \displaystyle \iint_{D} f(x, y) \, dA = 2\pi [F(R_2) - F(R_1)] \).
173. Aplique el ejercicio anterior para calcular la integral \( \displaystyle \iint_{D} \frac{e^{\sqrt{x^2 + y^2}}}{\sqrt{x^2 + y^2}} \, dx \, dy \), donde \( D \) es la región anular entre los círculos de radios 1 y 2 situada en el tercer cuadrante.
174. Sea \( f \) una función continua que puede expresarse en coordenadas polares como el producto de una función que solo depende de \( r \) y una función que solo depende de \( \theta \); es decir, \( f(x, y) = h(\theta) \), donde \( (x, y) \in D = \{(r, \theta) | R_1 \leq r \leq R_2, \theta_1 \leq \theta \leq \theta_2 \} \), con \( 0 \leq R_1 < R_2 \) y \( 0 \leq \theta_1 < \theta_2 \leq 2\pi \). Demuestre que \( \displaystyle \iint_{D} f(x, y) \, dA = \frac{1}{2}(R_2^2 - R_1^2) [H(\theta_2) - H(\theta_1)] \), donde \( H \) es una primitiva de \( h \).
175. Aplique el ejercicio anterior para calcular la integral \( \displaystyle \iint_{D} \frac{y^2}{x^2} \, dA \), donde \( D = \{(r, \theta) | 1 \leq r \leq 2, \frac{\pi}{6} \leq \theta \leq \frac{\pi}{3} \} \).
176. Sea \( f \) una función continua que puede expresarse en coordenadas polares como el producto de una función de \( r \) solamente y una función de \( \theta \) solamente; es decir, \( f(x, y) = g(r)h(\theta) \), donde \( (x, y) \in D = \{(r, \theta) | R_1 \leq r \leq R_2, \theta_1 \leq \theta \leq \theta_2 \} \) con \( 0 \leq R_1 < R_2 \) y \( 0 \leq \theta_1 < \theta_2 \leq 2\pi \). Demuestre que \( \displaystyle \iint_{D} f(x, y) \, dA = [G(R_2) - G(R_1)] [H(\theta_2) - H(\theta_1)] \), donde \( G(r) \) y \( H(\theta) \) son primitivas de \( rg(r) \) y \( h(\theta) \), respectivamente.
177. Evalúe \( \displaystyle \iint_{D} \arctan \left( \frac{y}{x} \right) \sqrt{x^2 + y^2} \, dA \), donde \( D = \{(r, \theta) | 2 \leq r \leq 3, \frac{\pi}{4} \leq \theta \leq \frac{\pi}{3} \} \).
178. Un casquete esférico es la región de una esfera que se encuentra por encima o por debajo de un plano dado.
a. Demuestre que el volumen del casquete esférico en la siguiente figura es \( \frac{1}{6}\pi h (3a^2 + h^2) \).
b. Un segmento esférico es el sólido definido por la intersección de una esfera con dos planos paralelos. Si la distancia entre los planos es \( h \), demuestre que el volumen del segmento esférico en la siguiente figura es \( \frac{1}{6}\pi h (3a^2 + 3b^2 + h^2) \).
179. En estadística, la densidad conjunta para dos eventos independientes, normalmente distribuidos con una media \( \mu = 0 \) y una desviación estándar \( \sigma \), se define por \( p(x, y) = \frac{1}{2\pi\sigma^2} e^{-\frac{x^2+y^2}{2\sigma^2}} \). Considere \( (X, Y) \), las coordenadas cartesianas de una bola en la posición de reposo después de haber sido lanzada desde una posición en el eje \( z \) hacia el plano \( xy \). Suponga que las coordenadas de la bola son independientes y normalmente distribuidas con una media \( \mu = 0 \) y una desviación estándar de \( \sigma \) (en pies). La probabilidad de que la bola se detenga a no más de \( a \) pies del origen viene dada por \( P[X^2 + Y^2 \leq a^2] = \iint_{D} p(x, y) \, dy \, dx \), donde \( D \) es el disco de radio \( a \) centrado en el origen. Demuestre que \( P[X^2 + Y^2 \leq a^2] = 1 – e^{-a^2/2\sigma^2} \).
180. La integral doble impropia \( \displaystyle \int_{-\infty}^{\infty} \int_{-\infty}^{\infty} e^{-(x^2+y^2)/2} \, dy \, dx \) puede definirse como el valor límite de las integrales dobles \( \displaystyle \iint_{D_a} e^{-(x^2+y^2)/2} \, dA \) sobre discos \( D_a \) de radio \( a \) centrados en el origen, a medida que \( a \) aumenta sin límite; es decir, \[ \int_{-\infty}^{\infty} \int_{-\infty}^{\infty} e^{-(x^2+y^2)/2} \, dy \, dx = \lim_{a \to \infty} \iint_{D_a} e^{-(x^2+y^2)/2} \, dA \]
a. Use coordenadas polares para demostrar que \( \displaystyle \int_{-\infty}^{\infty} \int_{-\infty}^{\infty} e^{-(x^2+y^2)/2} \, dy \, dx = 2\pi \).
b. Demuestre que \( \displaystyle \int_{-\infty}^{\infty} e^{-x^2/2} \, dx = \sqrt{2\pi} \), usando la relación: \[ \int_{-\infty}^{\infty} \int_{-\infty}^{\infty} e^{-(x^2+y^2)/2} \, dy \, dx = \left( \int_{-\infty}^{\infty} e^{-x^2/2} \, dx \right) \left( \int_{-\infty}^{\infty} e^{-y^2/2} \, dy \right) \]